2025北京中考体育评分标准是多少?都考哪些内容?
作者:ziqi
更新时间:2025-09-18
点击数:
说起中考,家长们首先都会考虑文化课的重要性,但其实体育学科在中考中也占着50的分值,拿下这些分数可能就会离咱们的理想院校更进一步。北京教育考试院发布了《2025年北京市初中学考体育现场考试问答》一起来看评分标准细则↓↓

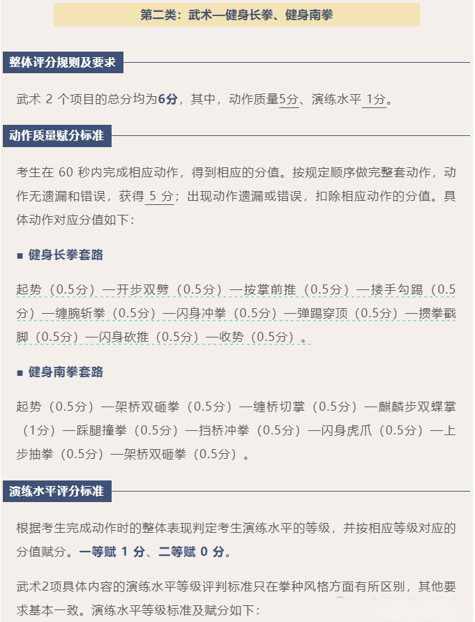
一 素质项目Ⅰ、Ⅱ(10 项)

二 运动能力Ⅰ(5 项)及游泳 备注:排球考试时间为 60 秒,垫球的球筐和发球的球筐中均提供 11 个球。 备注: 1.乒乓球考试时间为 90 秒,发球机在 35 秒内发 30 个球,剩余时间考生发球,供球数量不限。 2.羽毛球考试时间为 90 秒,发球机在 45 秒内发 15 个球,剩余时间考生发球,供球数量不限。 三 运动能力Ⅱ(6 项) 考生的动作质量得分和动作表现得分之和,即为考生该项目的得分。 考生的动作质量得分和演练水平得分之和,即为考生该项目的得分。











