朝阳、丰台两区发布2026年寒假前小学、初中转学工作安排——
朝阳区和丰台区发布2026年寒假前转学通知,本文整理了相关信息,需要给孩子转学的家长,注意截止时间↓
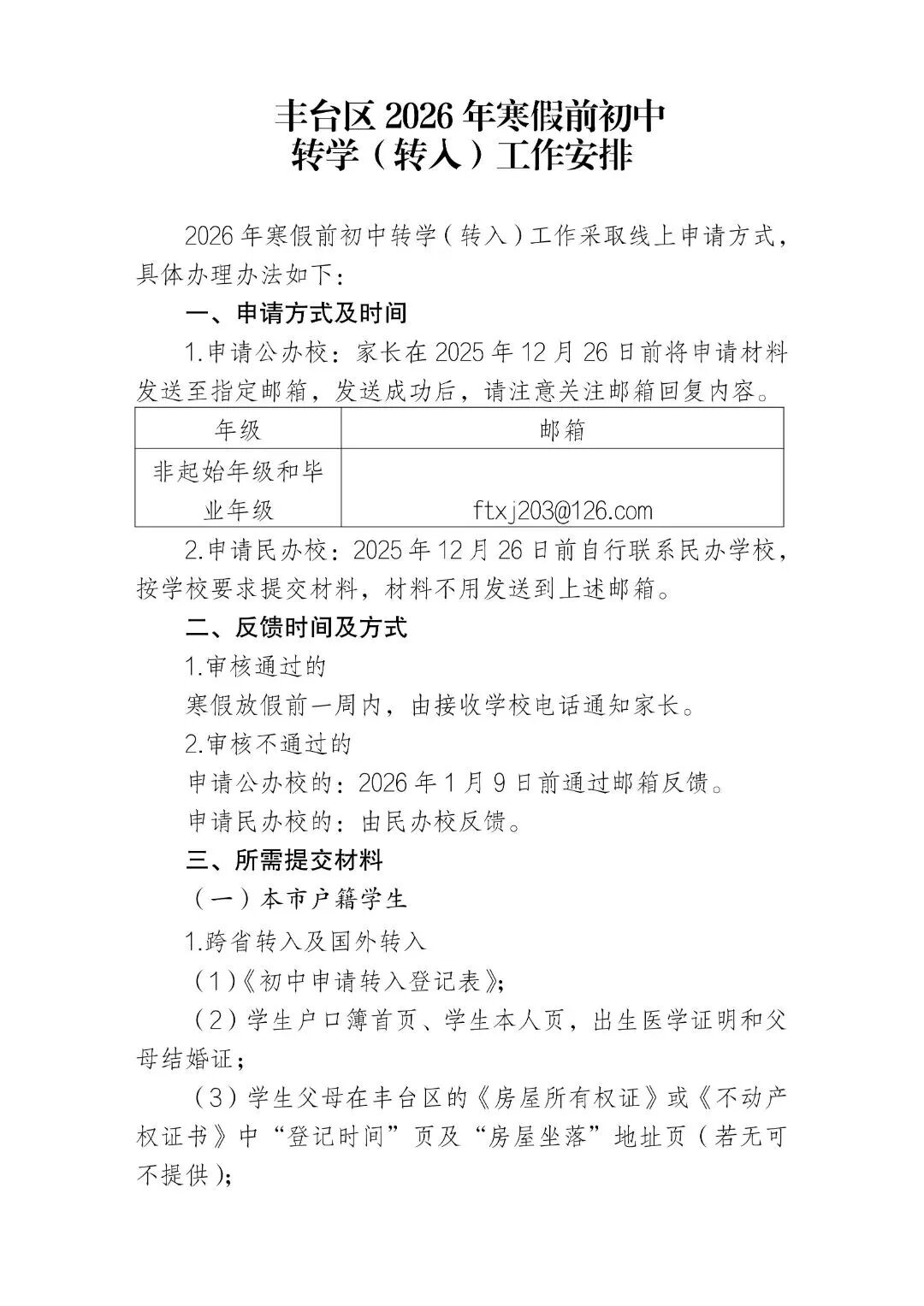
1 朝阳区 一、办理时间及方式 本次转学材料审核工作全部在网上进行,请学生父母或其他法定监护人于2025年12月22日00:00至12月26日24:00登录“朝阳区义务教育阶段入学转学报名系统” (https://yjrxbm.bjchyedu.cn),根据学生实际情况进行注册、信息采集、上传附件材料并提交审核。 二、办理对象 本学期期末办理转学的对象为现就读于二年级、三年级、四年级、五年级、八年级的学生。 三、转学条件 1.本市户籍学生(须具备下列条件之一) 学生户籍随父母或其他法定监护人在市内迁移,新户籍所在地不在原就读学校服务范围(须与学生在北京市中小学学籍管理云平台中登记的户籍所在地不一致); 学生家庭实际居住地在市内变更,变更后的新居住地(凭学生父母或其他法定监护人持有的房屋所有权证或不动产权证书)不在原就读学校服务范围(须与学生在北京市中小学学籍管理云平台中登记的实际居住地不一致)。 2. 按本市户籍对待学生 具有本市学籍的按本市户籍对待学生(区台办认定的台胞子女、区政府侨办认定的华侨子女、国家或北京市博士后管理部门认定的在京在站博士后研究人员子女、符合随军进京落户条件正在办理随军手续的现役军人子女、父母一方为本市户籍或持有《北京市工作居住证》人员子女等)申请转入朝阳区就读的,学生父母或其他法定监护人须在朝阳区新自购房屋(房屋规划用途为住宅);具有外省市学籍且符合朝阳区就读条件的按本市户籍对待学生家庭实际居住地在朝阳区。 3.非本市户籍学生 非本市户籍学生须参照本市户籍学生转学相关条件并通过“非本市户籍学生转入朝阳区就读材料审核”。其中:具有本市学籍的非本市户籍学生申请转入朝阳区就读的,学生父母或其他法定监护人须在朝阳区新自购房屋(房屋规划用途为住宅);具有外省市学籍且符合朝阳区就读条件的非本市户籍学生家庭实际居住地在朝阳区。 四、需提交的材料 (转学报名系统中需上传原件图片) 1.由原学籍所在学校从学籍管理系统中打印的学生学籍信息单; 2.全家户口簿(学生本人页、户口本首页、户主页、父亲页、母亲页、相关信息变更页); 3.《出生医学证明》; 4.家庭实际居住地材料(凭房屋所有权证或不动产权证书); 5.按本市户籍对待的非本市户籍学生须同时提交按本市户籍对待相关材料; 6.其他证明材料。 五、办理流程 (一)公办学校转学流程 1.监护人申请阶段 学生父母或其他法定监护人于2025年12月22日00:00至12月26日24:00登录“朝阳区义务教育阶段入学转学报名系统”(https://yjrxbm.bjchyedu.cn),进入“转学”端口,按系统提示进行注册,选择“申请公办学校转学”,根据学生的实际情况完成信息采集、上传附件, 预约学生转学材料网上审核时间(注:非本市户籍学生需预约在朝阳区接受义务教育材料联审时间,请学生父母或其他法定监护人自行关注结果),逾期将视为自动放弃。 2.材料审核及统筹分配阶段 区级学籍管理部门在规定时间内完成对转学材料的审核,如有问题将与学生监护人电话沟通,请监护人保持手机联系畅通。 3.转学确认阶段 对于审核通过的学生,区级学籍管理部门将根据朝阳区中小学校学位情况进行统筹分配。统筹分配接收学校将于2026年1月12日至13日联系学生父母或其他法定监护人进行转学确认并核验学生转学材料原件,请学生家长保持手机畅通。 4.学籍调转阶段 各公办学校按市教委规定时间在北京市中小学学籍管理云平台上为符合转学条件的学生发起转学申请。 (二)民办学校转学流程 1.监护人申请及学校初审阶段 学生父母或其他法定监护人于2025年12月22日00:00至12月26日24:00登录“朝阳区义务教育阶段入学转学报名系统”(https://yjrxbm.bjchyedu.cn),进入“转学”端口,按系统提示进行注册,选择“申请民办学校转学”,根据学生的实际情况完成信息采集、上传附件、选择意向学校(非本市户籍学生需预约在朝阳区接受义务教育材料联审时间,联审通过后,需再次登录系统选择意向学校,请学生父母或其他法定监护人自行关注结果),逾期将视为自动放弃。民办学校将对转学材料进行初审。 2.区级复审及学籍调转阶段 初审通过后,各民办校按市教委规定时间在北京市中小学学籍管理云平台上为符合转学条件的学生发起转学申请,区级学籍管理部门根据民办学校上传学籍平台材料进行复审。 六、其他注意事项 1.根据《北京市中小学校学生学籍管理办法》规定,中小学起始年级的第一学期及毕业年级不予办理转入手续。 2.《北京市中小学校学生学籍管理办法》规定:转学须调转学生电子学籍档案,实行“籍随人走”。 1 丰台区





